山西学校集体发热门诊情况报道

山西学校集体发热门诊情况报道

硕果仅存 2025-01-04 仓储物流园 346 次浏览 0个评论

山西省多所学校集体出现学生发热现象,引起了社会各界的广泛关注,据最新报道,山西学校在近期出现了集体发热的情况,引起了政府部门的高度重视,本文将就此事件展开分析,探讨其背后的原因、应对措施以及给社会带来的启示。

事件背景

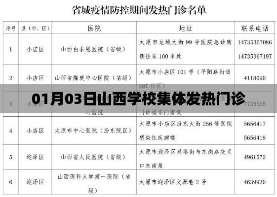
据了解,自01月03日起,山西省部分学校陆续出现学生集体发热的情况,这些学生的体温普遍较高,并伴有咳嗽、乏力等症状,事件发生后,政府部门迅速采取行动,组织医疗力量前往学校开展诊疗工作。

原因分析

经过初步调查,学校集体发热的原因可能与季节交替、气候变化有关,冬季是流感等呼吸道疾病的高发季节,加之近期气温波动较大,人体免疫力降低,容易引发疾病传播,学校作为人员密集场所,一旦发生传染病,很容易迅速传播。

应对措施

1、政府部门高度重视

政府部门迅速组织医疗力量前往学校开展诊疗工作,确保学生的健康,加强对学校的监管,要求学校加强疫情防控措施,做好校园消毒工作。

山西学校集体发热门诊情况报道

2、学校积极配合

各学校积极响应政府部门的号召,加强疫情防控措施,对学生出入校园进行严格管理,做好校园消毒工作,加强学生的健康监测,组织医疗力量为学生提供诊疗服务,确保学生的健康。

3、加强宣传教育

政府部门和学校加强宣传教育,提高师生的疫情防控意识,通过宣传栏、微信公众号等多种形式,向师生宣传疫情防控知识,引导师生做好个人防护。

社会启示

1、加强疫情防控意识

此次事件再次提醒我们,疫情防控形势依然严峻,我们要加强个人防护意识,做好个人防护,减少感染风险。

山西学校集体发热门诊情况报道

2、加强学校卫生管理

学校是人员密集场所,疫情防控工作尤为重要,我们要加强学校卫生管理,做好校园消毒工作,加强学生的健康监测。

3、加强应对能力

政府部门和学校要加强应对能力,提高应对突发公共卫生事件的能力,要建立健全应急机制,加强医疗力量的建设,提高应对效率。

山西学校集体发热事件引起了社会各界的广泛关注,我们要加强疫情防控意识,加强学校卫生管理,加强应对能力,政府部门和学校要密切合作,共同应对突发公共卫生事件,确保师生的健康安全,通过这次事件,我们也要认识到疫情防控工作的重要性,加强个人防护意识,共同维护社会的健康安全。

你可能想看:

转载请注明来自威巍集团,本文标题:《山西学校集体发热门诊情况报道》

百度分享代码,如果开启HTTPS请参考李洋个人博客

发表评论

快捷回复:

验证码

评论列表 (暂无评论,346人围观)参与讨论

还没有评论,来说两句吧...

Top